Yes, You Need Workflow Automation for Accounting (and 4 Other Business Processes)
Updated on October 25, 2025 | 9 min. read
These are the key processes to automate and how to start.
Organizations use as many as 80 SaaS apps simultaneously. And if you’re thinking there’s no way that’s efficient, you’re right. Manually juggling processes using so many different platforms can lead to knowledge loss and poor communication—along with a lot of gray hair.
With data scattered everywhere, 7 in 10 people say it’s difficult to find the information they need to do their job.
That’s where workflow automation comes in to bring more clarity to your daily tasks and order to the chaos.
What Is Workflow Automation?
Workflow automation is the process of designing and building automated business sequences using rules that take tasks through a logical process.
This operation works by selecting triggers that activate automatically routed tasks until you reach the end goal.
Each company has the freedom to design automated workflows that suit their work culture, teams, and individual work styles. This means every business will have to find the digital workflows that work best for them.
Why Do You Need Automated Workflows?
There are minimal downsides to workflow automation. As long as you’ve got a human to supervise the process and ensure all rules are set correctly, you’ll reap the full benefits of workflow automation.
Here are some of the key benefits of workflow automation for your business:
- Organization and delegation: Keep work organized so any team member can quickly take the reins on existing processes
- Improve efficiency: both operational efficiency and employee productivity
- More accountability and transparency for business processes organization-wide
- Reduce human error and fatigue resulting from too many manual tasks
- Make your team happier by replacing repetitive, boring tasks and simplifying decision-making processes
- Improve reporting accuracy and streamline feedback loops
- Prevent data loss while keeping information secure
- Shorten sales cycles and improve the customer experience
5 Business Processes That Can Be Automated
You likely have dozens or more manual processes you could begin automating. A good first step is to record all the everyday tasks performed by you and your team (yes, all) for at least one week, along with how much time it takes to complete them.
This will give you a sense of which processes are costing you the most time or headaches, and which you should automate first.
The following are some processes that most businesses can benefit from automating.
1. Employee, Contractor, or Freelancer Onboarding
When you take a look at knowledge loss at organizations or breakdowns in collaboration, it often leads back to documentation. That might mean lack of documentation, poor or incomplete documentation, or a lack of structure around processes—whether that’s sharing files at the right time or storing them so any team member can access them when needed.
A use case that’s still not getting the recognition it deserves is employee onboarding. This is still generally a manual process, with managers sending documentation themselves every time a new person joins the team.
With some automation in place, you can ensure new hires have the right documents, resources, and app access information from day one with no manual work. Similarly, when a new file is added to a project, you can set up a simple automation workflow to send it to an employee through apps like Zapier or Integromat.
Workflow automation to onboard contractors and freelancers can be even more beneficial since the turnover is higher and you’re likely going through the process more frequently.

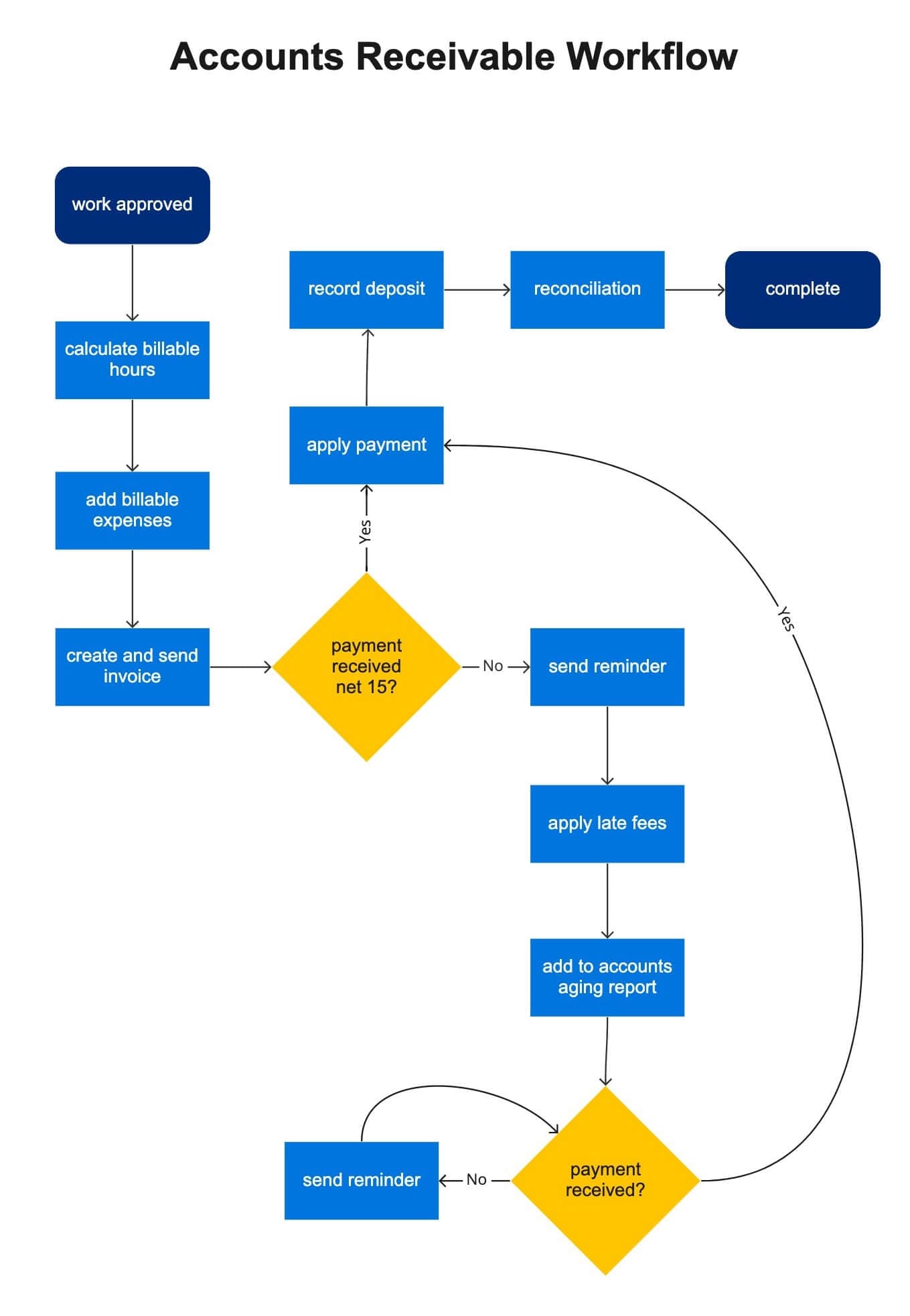
2. Accounting: Invoicing, Billing, Expenses, Contracts, and More
Getting paid and keeping track of expenses are tasks small businesses often find tedious. (Think of all the time you could invest back in your business if you never had to chase down a client payment again!) The good news is you can automate these things in FreshBooks.
Automated billing, scheduled payment reminders, and recurring invoices take those mundane tasks off your plate so you can focus on your company’s growth without worrying you’ll forget to send or follow up on an invoice.
Keeping track of expenses is another time-consuming process that can suck your time and energy. Using automated expense imports, you can sync your bank account and credit card with your accounting software to automatically upload and categorize expenses. You’ll also want to be sure your accounting software allows you to:
- Take a photo of a receipt and upload it on the go
- Easily rebill expenses to clients
- Set up recurring expenses

Financial reporting is another accounting area you can automate. FreshBooks can generate real-time reports for every sale, expense, or payment so you are always aware of how your business is doing, without spending hours to put these insights together.
(Not sure what reports you need? Learn which reports to run and when.)

3. Payroll
By automating your payroll process, you ensure your employees and contractors are paid efficiently and on time, no matter where they are in the world.
Using payroll software, you can put your payroll on autopilot, or just automate some tasks, like calculating benefits and commissions, auto-importing tracked time, or calculating and filing payroll taxes. You can then instantly feed all that payroll data into your accounting software to keep tabs on your expenses, cash flow, and net profit.
One tool that does all this is Gusto, which is a FreshBooks partner for good reason—they’re equally obsessed with creating the easiest platform out there for business owners. (Note: Gusto also has employee onboarding automation.)
4. Project Management
The tool you use to manage projects and tasks should also allow you to create some level of workflow automation.
For instance, when one task is behind schedule (say, a client is late on providing a document) and you adjust the end date, that should trigger an automatic adjustment to the end dates on dependent tasks. This gives you a clear overview of where each task is in the pipeline or if an employee is stuck on a challenge.
Here are some tasks a tool like this could automate:
- Reminders for upcoming tasks or status check-ins
- Rule-based workflows: For example, when the status of a project changes, assign it to another team member
- Automatic due date changes based on dependent tasks (as explained above)
- Task creation based on integrated tools, so, for example, when a support ticket is submitted, a task is created and assigned

5. Marketing and Sales
Email campaigns, social posts, and all sales operations are all good places to start looking for automated workflow opportunities. Whether we’re talking about segmenting your leads as they move through a sales lifecycle or scheduling your Twitter posts, these are all actions you’re better off automating instead of always interrupting deep work just to send an email.
Most customer relationship management (CRM) tools will integrate with tools you’re already using. As an example, the FreshBooks-HubSpot integration lets you move contact details from one app to another, instantly assign them to the correct lifecycle point, and view up-to-the-minute billing information in the CRM.
Not Every Business Process Should Be (Completely) Automated
Human input is necessary for process management in certain areas—particularly quality control, design, or customer support.
For example, at FreshBooks, providing real human support is built into our core values, so we’ve always got a person on the other end of the line to answer customers’ calls or emails. While FAQs, tooltips, chatbots, and automated workflows for feedback loops all play a part, too, allowing them to replace actual human interaction would do more harm than good.
Bottom line: Any workflow automation you employ should support your business objectives.
A note, too, that if the workflow you’re planning to automate is lengthy or very complex, you might be better off sticking with manual processes or turning to more advanced technology, whether that means bringing on an automation expert or dedicated workflow automation software.
Workflow Automation Software
Each of the individual tools you use for each of your business needs likely has some built-in automation.
But if you’re really investing in automation across your organization or you have complex processes over multiple channels and many touchpoints, you might consider dedicated workflow automation software.
Zapier is a fantastic option because it works with the tools you already have. It connects to 3,000 apps (including FreshBooks), making it a good bet you’ll be able to integrate it with the software you already know and use day-to-day. Like most workflow automation tools, it’s designed to be drag-and-drop, so you don’t need coding experience to use it.
When your processes get really complicated, you can move to a business rules management system, which uses business logic (did the customer reply YES to the text ad? → apply 15% discount) to make automated decisions.
How to Determine Which Workflows Are Most Critical
Now that you have a better idea of what areas of your business could be automated, you might be feeling a bit overwhelmed and unsure of where to focus first.
So where should you start with workflow automation?
1. Automate Processes That Are Most Critical for Your Business
Identify your bottlenecks and repetitive processes that are taking too much time so you can tackle those areas with automation first.
2. Establish Goals
Think about why you need these automated workflows. Do you want to improve your team’s productivity? Reduce repetitive tasks? Or maybe you just need to keep all of your data in a single place.
3. Prepare Your Team
Don’t start automating workflows without letting your employees know. Buy-in from your team can make or break the success of your workflows. Ideally, train your team members to monitor the digital workflows that apply to their work and gather their feedback to see if you missed any automation opportunities.
Once team members understand the benefits of automation and have a chance to contribute to how it works, they’ll be much more likely to jump on the workflow automation bandwagon.
4. Design the Workflows
Start by creating diagrams of how you envision your ideal workflow. Tools like Zapier or Integrately will help you create quick automated workflows for just about anything. However, remember that the apps you’re using right now probably have solid integrations and support you can rely on as well.
5. Track Your KPIs and ROI
Automated workflows make life easier, but that doesn’t mean you can set it and forget it. Workflows are living things and process improvement should be ongoing.
Tracking your key performance indicators (KPIs) gives you the data you need to make decisions about improvements to workflows and business processes. Don’t forget to communicate them with the rest of the team, too.
To See Big Change, Start Small
When you create your first automated workflow, choose a process that needs streamlining but isn’t a complete quagmire. Moving forward, gradually introduce every new change. This ensures your team won’t be showered with new workflows and information that could overload your platforms.
You’ll also need to designate a person to be in charge of monitoring the workflows. (Automation isn’t absolute—it will always require some human intervention.) As you scale your team, you may even want to hire a data management expert or work with a consultant to help you take your workflows to new levels.












